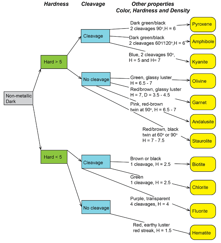
FlowChart_NonMetallic_Light.pngFlowChart_Metallic_Minerals.pngFlowChart_NonMetallic_Dark.png
 

ID Charts 2/27/21